PCB Electronics
Basic Projects for Beginners
In the “Basic Electronics Project category”, you can expect to find a variety of beginner-friendly projects that introduce fundamental electronic concepts.
These projects often include simple circuits that help you understand how components like resistors, capacitors, LEDs, and sensors work together.
You might find tutorials on circuits such as an LED flasher circuit (which makes an LED blink in a repeating pattern), a light-sensitive circuit using an LDR, or a simple light-controlled switch.
Other beginner projects might include building a basic DC motor controller, a buzzer alarm system, or a simple light dimmer circuit.
These projects are great for those just starting in electronics, offering hands-on experience while building your skills and understanding of circuit design.
Basic Projects for Beginners
Basic LED Blinker Circuit
This simple circuit introduces beginners to the basics of electronic components and circuit design. Using a resistor, capacitor, and integrated circuit like the 555 timer, the LED blinks at a fixed interval, demonstrating how basic timing circuits work.
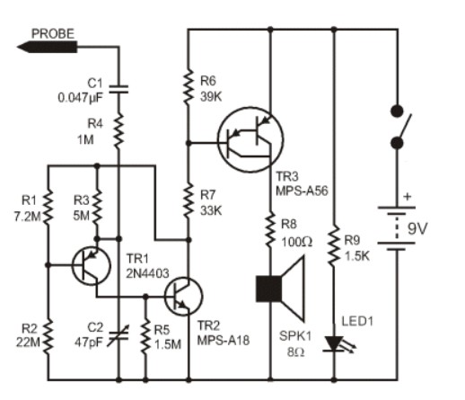
Capacitance Beeper
This capacitance beeper circuit generates an audible tone whose frequency varies with the capacitance of a connected component. A Darlington transistor oscillates when a capacitor is detected, producing a beep that changes pitch based on capacitance size.
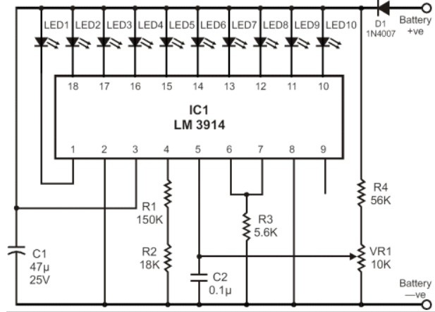
Battery Monitor
This circuit monitors the charging process of a battery by displaying its voltage level using a series of LEDs. It is calibrated using a 12.65V input, where LED 10 lights up to indicate a fully charged state. As the voltage decreases, the LEDs sequentially illuminate, with LED 1 lighting up at approximately 11.85V, indicating the lowest charge level. The LEDs are grouped to represent battery capacity: LEDs 8-10 indicate more than 50%, LEDs 4-7 indicate 30%-50%, and LEDs 1-3 indicate less than 30%. The circuit operates in DOT mode by default (only one LED light at a time) but can be switched to BAR mode for continuous LED display. It consumes less than 10mA and includes a 1N4007 diode for polarity protection.
Adjustable Light Sensor Schematic
This circuit uses a Light Dependent Resistor (LDR) and a 555 Timer IC to create a light-sensitive switch. The LDR changes its resistance based on light intensity—higher resistance in the dark and lower resistance in light. This variation controls the voltage at the reset pin (Pin 4) of the 555 Timer IC. When the voltage exceeds 0.8V, the 555 timer is activated, and its output can control an LED or other devices. The circuit also includes a voltage divider and resistors to ensure proper voltage levels for the timer’s operation. This setup is commonly used in applications like automatic streetlights, wardrobe lights, and light-sensitive alarms.
Simple Buzzer Alarm
This circuit is a simple and cost-effective electronic buzzer, powered by a 9-volt battery. It uses a pair of matched transistors (CS 9012 and CS 9013) along with resistors and capacitors to form an oscillator, generating a sound signal. The frequency of the output sound can be adjusted by changing the resistor and capacitor values. An LED lights up to indicate the circuit’s operation. This buzzer circuit is ideal for low-cost signalling applications and operates safely without the risk of electric shock from mains voltage.
Transistor Tester
Tests a transistor by applying a voltage between two leads. Returns whether the transistor is NPN or PNP based on the input.
Traffic Light Controller
A project that simulates a real-world traffic light system using LEDs and a microcontroller (such as Arduino). It helps beginners learn about sequential circuit control, timing functions, and automation logic.
