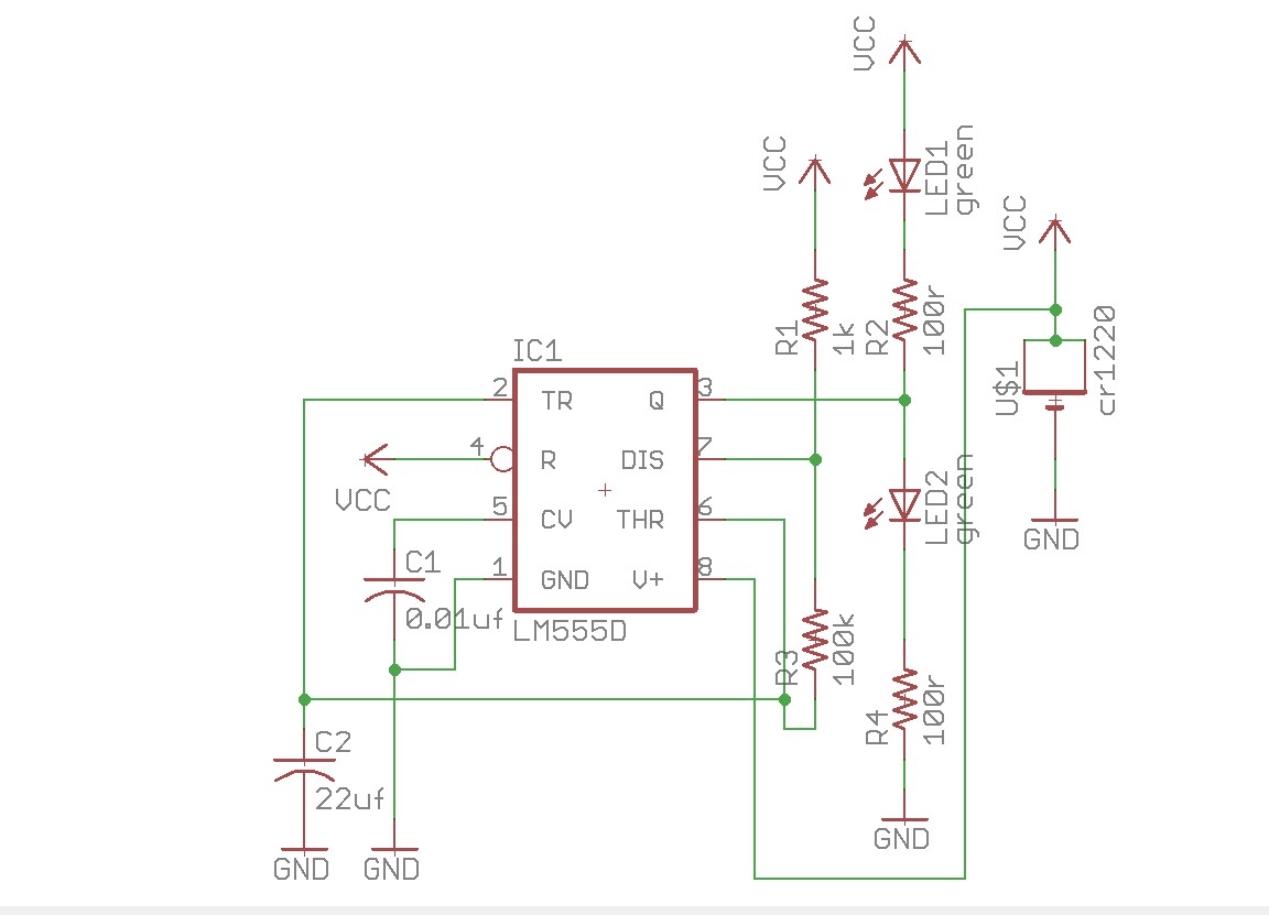
Blinky Board Lesson One Understand how to use the basic functions of PCB Cad Software, there are many to choose from. I use Eagle Cad.Create a small circuit board that blinks an LED using a 555 timer, battery and small components.Learn how to solder a circuit. Blinky Board Schematic Blinky Board PCB Layout Blinky Board PCB Front Blinky Board PCB Rear