Rolling Chasing LEDs

Project details

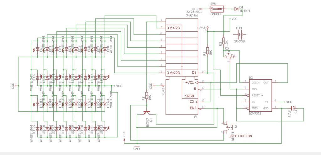
This is a straightforward project designed for individuals interested in learning about electronics and soldering. It is centered around the 74595 Shift Register logic chip. Upon completion, the LEDs will rotate around the perimeter of the board, with the speed of the rotation adjustable via the potentiometer.