PCB Electronics
12 Volt Battery Voltage Monitor
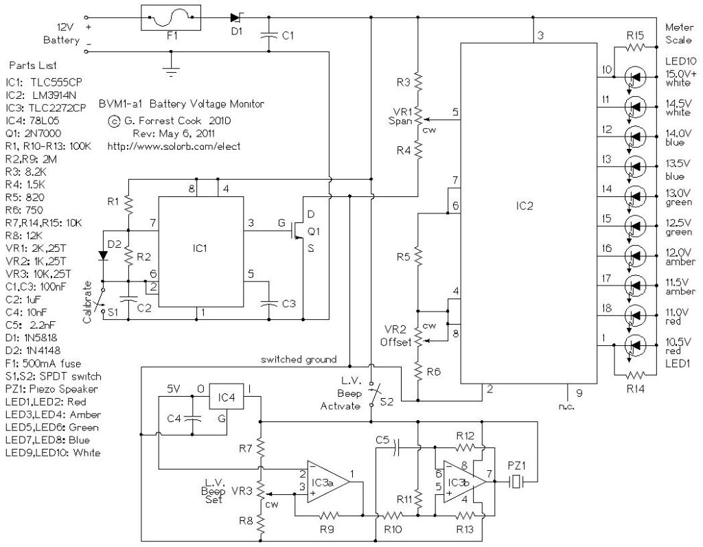
The Battery Voltage Monitor (BVM) is an ultra-low-power, ten-LED battery voltmeter designed for monitoring solar-charged 12V battery systems. It features an expanded meter scale with ten colour-coded voltage steps ranging from 10.5V to 15.0V. To conserve power, the circuit activates only the relevant LED for a brief but bright flash every 1.25 seconds. A continuous LED display mode is available by switching on the Calibrate function; however, this mode increases battery consumption.
Additionally, the BVM includes a low-voltage beeper that alerts users when the battery voltage falls below a preset level. This beeper can be toggled on or off using the L.V. Beep Activate switch.
For safety, the BVM is protected against reverse voltage connection and includes a fuse.
Specifications
Supply voltage: 12VDC (nominal)
Display voltage range: 10.5V-15V in .5V steps
Maximum input voltage: 17.5VDC
Supply Current @ 12.5V (beep off): 6.25 mA average, 30mA peak.
Supply Current @ 12.5V (beep on): 7 mA average, 34mA peak.
Blink/Beep rate: 1.25 seconds per flash.
Blink/Beep duty cycle: 80% off, 20% on.
Beep frequency: 2.6 Khz.
L.V. Beep threshold adjustment range: 7.5V-13.5V.
The concept
Here’s a cleaned-up and more polished version of your text with improved readability and grammar while maintaining technical accuracy:
A two-pin screw connector supplies 12V DC power to the BVM circuit, with fuse F1 distributing power to the other components. Diode D1 provides reverse polarity protection, safeguarding the circuit against incorrect battery connections. Capacitor C1 helps filter out high-frequency noise from the power input.
Timer IC1 generates a low-duty-cycle pulse at its output (pin 3) when the Calibrate switch is off. If the Calibrate switch is activated, IC1’s output remains continuously on. MOSFET Q1 receives this output signal and uses it to control both the beep circuit and the negative-side power bus of the IC2 voltmeter.
The voltmeter, IC2 (LM3914N), is configured as an expanded-scale meter, displaying voltage readings from 10.5V to 15.0V in 0.5V increments. The 15.0V LED remains on at 15.0V and above, while all LEDs turn off below 10.5V. Potentiometers VR1 and VR2 allow adjustment of the voltage span IC2 covers and the specific voltage at which each LED illuminates. Resistor R5 sets the LED current to approximately 20mA.
Activating switch S2 (L.V. Beep Activate) enables the low-voltage beeper circuit. A stable 5V reference is provided by IC4. IC3a functions as a hysteretic comparator, comparing the battery voltage—scaled to a value near 5V by resistors R7, VR3, and R8—to the 5V reference. When the scaled battery voltage falls below the reference, IC3a’s output drops, triggering IC3b, a 3kHz square-wave oscillator, which drives the piezo speaker (PZ1).
If the Calibrate switch is on, the beeper sounds in sync with the LED flashes at low battery voltages. When the L.V. Beep Activate switch is turned off, the beeper remains disabled.
How to use
Attach the battery terminals to the BVM input connectors. The LED array will blink to show the battery voltage when the Calibrate switch S1 is turned off. The LED array will stay on if you turn on the Calibrate switch S1, however, the battery will use a little more power in this mode. For showing DC voltages that fluctuate quickly, the calibrate mode is helpful. If the input voltage is less than 10.5V, all of the LEDs will switch off, and if the value is greater than 15V, the white LED will remain on.
To activate the low battery voltage beeper, turn the Beep On switch S2 ON (towards the centre of the board). Turn the Beep On switch to the OFF position to stop the beep.
